Mango从8月17日开始写航空联名卡系列文章,细数每家银行的航空联名卡兑换比例、多倍积分、亮点权益等方面,给想要通过信用卡提高出行品质却挑花了眼的朋友们一些建议。目前相继整理了:东航、南航、海航及国航四大航空公司及增值权益(各银行配发龙腾卡情况、线上支付有积分、境内外接送机情况、生日月多倍积分、延误险)
信用卡联名卡是重要的主题分类,除了航空联名卡,部分银行信用卡本身也可积分兑换里程,Mango后续会继续整理。好啦,直奔今天的正题,本文将主要分两个部分:
一:四大航司联名卡系列表格;
二:商旅及增值权益表格。
先来简单介绍一下四大航司,有个初印象,已了解的小伙伴可略过文字部分,直接看表格。
东航是国内最大的航空公司之一,优势是里程票多,想换随时换,劣势是相比南航,所需里程多,当然了,每月会员日的时候兑换,可能会有折扣,多倍积分加持兑换比例也可以更优,且东航兑换的机票可不限次数进行改签。
海航作为全球第七家5星级航空公司,海航是国内唯一一家国际航线遍布五大洲的航司,基本上客座率都很高。而海航的最大优势是里程可以永不过期,只要两年内有里程变动(累计或兑换)则会自动延长24个月,其他航司大部分是三年。另外,相比其他航司海航里程票也多,容易兑到票。
说到南航联名卡,Mango认为还是有必要办一到两张防身的,有活动的情况下可以刷一刷参加活动,比如说每月28号的南航会员日,幸运的话可能会赢得里程或免票。此外,南航里程现在还可变现,在便利店、超市购物时可以用里程来抵扣现金不过比例想也知道肯定一般。南航优点是餐食不错,服务也很好,但南航的缺点还是很明显的,里程票不好兑换,有数量限制,热门航线的里程票更是要靠抢。
国内四大航司中的最后一家 —— 国航,之所以把国航放到最后介绍,是因为这个航司实在是没什么好说的。国航换票的一大特点是里程票比较难换,主要体现在有比较紧急的兑票需求会比较难用,而且国航里程有效期三年,所以不建议大家累计太多。
一、四大航空公司联名卡表格系列
(1)东航联名卡


(2)海航联名卡


(3)南航联名卡


(4)国航联名卡

二、商旅及增值权益表格系列
(1)航班延误险汇总

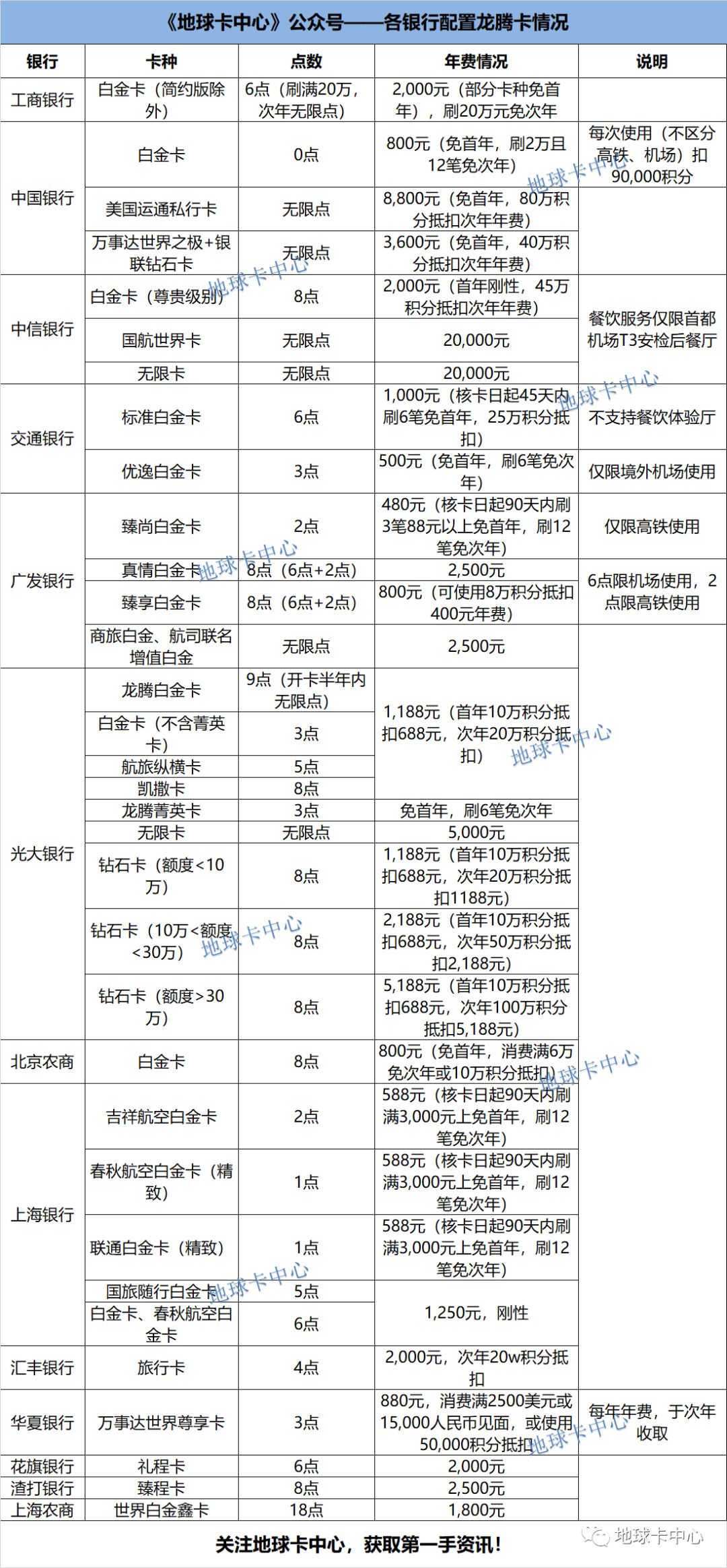
(2)龙腾卡配置情况汇总

(3)境内外接送机汇总

(4)生日月多倍积分汇总

(5)网络支付有积分汇总